至尊国际·(中国)至尊服务,至尊享受

AAV股票代码
688238
腺相关病毒股票代码
688238
公司活动

王红阳院士团队揭示​NAD​+代谢调节肿瘤免疫逃逸和增强PD-1/PD-L1治疗敏感性

时间:2021-08-20 热度:


        烟酰胺腺嘌呤二核苷酸(NAD+)是能量代谢和信号转导途径的重要中介[1],除了在氧化磷酸化和氧化还原反应中的功能外,NAD+还作为许多酶的底物,并参与许多生物过程,如DNA修复、炎症和蛋白质乙酰化[2]。烟酰胺磷酸核糖基转移酶(NAMPT)是NAD+合成途径的限速酶,NAMPT和NAD+在几种人类恶性肿瘤中经常上调,并在肿瘤的起始、进展和复发中发挥关键作用[3]。然而,NAMPT介导的NAD+代谢在调控肿瘤免疫逃逸中的作用尚不清楚。

近年来,免疫检查点抑制剂在肿瘤免疫治疗方面取得了显著的临床突破。程序性死亡配体1(PD-L1,也称为CD274或B7-H1)在多种癌症中高表达,并通过与活化的T细胞表面的受体PD-1相互作用来调节免疫逃逸,导致T细胞衰竭。PD-1/PD-L1轴抑制剂可显著增强T细胞应答,并在多种晚期癌症中表现出显著的临床应答。

然而,临床试验数据显示,抗PD-1/PD-L1抗体等免疫治疗在实体瘤中的有效率低,仅20%左右。此外,长时间持续性的单一使用免疫检查点抑制剂治疗肿瘤并不能收到预期的疗效,甚至容易引发免疫耐受。因此,寻找行之有效的疗效预测标志和联合治疗是提高肿瘤免疫治疗效果和推进肿瘤精准免疫治疗的重要方法。NAD+代谢与癌症有关。然而,其在免疫检查点调控和免疫逃逸中的作用尚不清楚。

第二军医大学东方肝胆外科医院/国家肝癌科学中心王红阳院士/杨文研究员团队在Cell Metabolism上发表了题为 NAD+ metabolism maintains inducible PD-L1 expression to drive tumor immune evasion 的研究论文,揭示了NAD+代谢通过调节免疫检查点PD-L1的表达,驱动肿瘤免疫逃逸的新机制,并提出了通过补充NAD+前体增强免疫治疗耐受肿瘤对抗PD-1/PD-L1抗体治疗敏感性的新策略[5]。

 



 

结果

1 NAD+代谢控制CD8+T细胞依赖性肿瘤抑制作用
 

为了探究NAMPT的特定功能,研究人员通过RNA干扰(shNampt)和CRISPR/Cas9技术(sgNampt)下调小鼠肝癌细胞(Hepa1-6)中NAMPT的表达。抑制或敲除Nampt可显著降低细胞内NAD+的水平,而补充NAD+前体NAM或NMN则显著提高NAD+的水平(图1A,B)。进一步评估体内肝癌生长,shNampt和对照细胞分别接种到免疫缺陷和免疫正常小鼠C57BL/6的皮下,免疫缺陷小鼠都长出了同等大小的肿瘤,而免疫正常小鼠肿瘤明显小于对照组(图1C,D)。Nampt 敲除也显著抑制肿瘤进展,而Nampt代谢物NMN处理显著促进C57BL/6小鼠肿瘤生长(图1E,F)。
此外,Nampt KO和抑制剂治疗也导致肿瘤浸润的CD8+T细胞增加,而NMN补充限制了CD8+T细胞浸润(图1H,I)。进一步对皮下接种shNampt或shCtrl细胞的小鼠中清除了CD8+T细胞、CD4+T细胞或这两种亚群(图1J),在C57BL/6小鼠中,使用CD8单独或CD8和CD4抗体同时消耗治疗后,shNampt和shCtrl肿瘤的肿瘤负荷差异不存在,而CD4单独消耗仍然导致较小的shNampt肿瘤(图1K,L)。实验结果表明,NAD+代谢控制CD8+T细胞依赖性肿瘤抑制作用。


 
 图1 NAD+代谢控制CD8+T细胞依赖性肿瘤抑制作用

2 NAD+代谢驱动肿瘤细胞诱导PD-L1表达
 
        接下来,研究人员验证NAD+代谢与T细胞依赖的肿瘤抑制的机制,作者通过TCGA数据库和临床样本分析了NAMPT与T细胞相关免疫检查点分子表达的相关性,NAMPT和PD-L1 的mRNA的表达正相关(图2A,B)。干扰Nampt导致PD-L1表达下降,体内外实验表明NAD+代谢可能通过促进PD-L1表达而驱动肿瘤免疫逃逸。


 
图2 NAD+代谢驱动肿瘤细胞诱导PD-L1表达

3 NAD+代谢通过Stat1依赖的IFNγ信号通路调控PD-L1

        基因集富集分析(GSEA)表明,NAMPT和IFNγ信号通路(Jak/Stat pathway)在TCGA介导的肝癌中高度相关。之前研究IFNγ刺激的Jak/Stat/干扰素调节因子-1 (Irf1)信号轴正向介导PD-L1表达,结合WB实验等验证,NAD+代谢调节stat1依赖的IFNγ信号通路在癌症中的PD-L1诱导。



图3 NAD+代谢通过Stat1依赖的IFNγ信号通路调控PD-L1

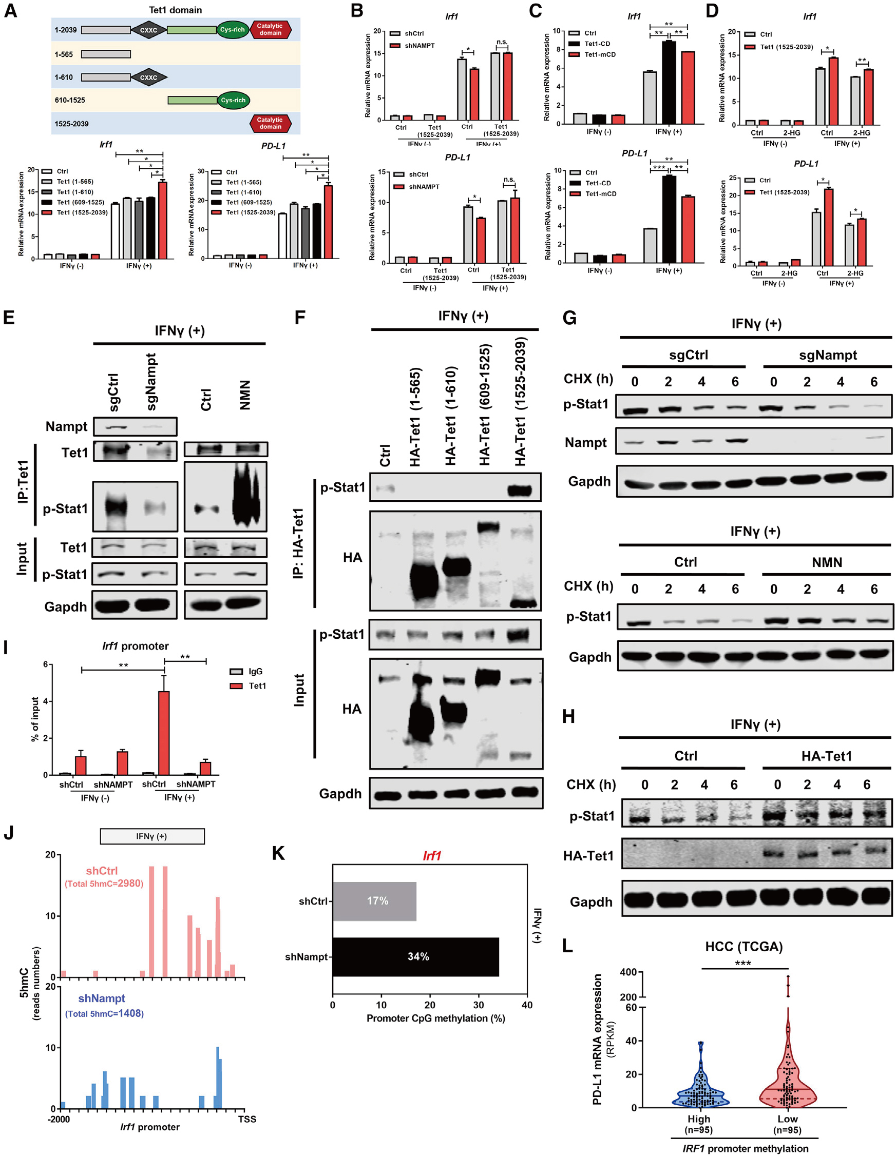
4 NAD+代谢通过α-KG维持甲基胞嘧啶双加氧酶Tet1的表达和活性

 
NAD+代谢通过NAD+/NADH氧化还原状态调节线粒体能量生产,通过NAD+依赖的酶活性调节多种生物功能、衰老、疾病和癌症。研究人员通过测序结合质谱分析等实验表明,NAD+代谢通过依赖于α-KG的Tet1调节IFNγ-Stat1-Irf1轴诱导的PD-L1表达。
 


图4 NAD+代谢通过α-KG维持甲基胞嘧啶双加氧酶Tet1的表达和活性

5 IFNγ激活的Stat1招募与Irf1结合的Tet1以调节Irf1去甲基化导致PD-L1表达

 
研究人员进一步探讨NAD+代谢介导的Tet1如何调控IFNγ信号通路和PD-L1表达,发现,IFNγ激活的Stat1招募与Irf1位点结合的Tet1,促进Irf1去甲基化和转录,诱导下游PD-L1的表达。
 


图5 IFNγ激活的Stat1招募与Irf1结合的Tet1以调节Irf1去甲基化导致PD-L1表达

6 NAMPT-TET1-p-STAT1-IRF1-PD-L1轴在人类癌症中激活并预测不良预后

 
接下来,研究人员检测NAMPT-TET1-p-STAT1-IRF1-PD-L1轴在癌症患者组织中的蛋白表达水平,NAMPT、TET1、p-STAT1、IRF1和PDL1在肝癌中表达明显升高。临床数据分析表明,NAMPT-TET1-p-STAT1-IRF1-PD-L1轴高表达的患者生存率明显较低。
 


图6 NAMPT-TET1-p-STAT1-IRF1-PD-L1轴在人类癌症中激活并预测不良预后

7 NAMPT预测PD-(L)1检查点阻断和NAD+补充增加抗PD-(L)1的免疫治疗效果

 
基于在肿瘤中NAD+代谢驱动PD-L1诱导和CD8+T细胞衰竭,作者选择抗PD-(L)1治疗敏感且PD-L1高表达的Hepa1-6肿瘤模型(图7A),检测NAMPT表达水平是否影响PDL1阻断的抗肿瘤作用。Nampt缺乏导致抗PD-L1在体内治疗效果不佳(图7B,C),肿瘤NAMPT表达可作为更好的免疫治疗疗效的预测生物标志物。
接下来,作者选择抗PD-(L)1治疗耐受肿瘤模型(低PDL1和高CD38)的LLC肺癌和Pan02胰腺癌模型和次级耐受肿瘤模型(CD38过表达的Hepa1-6细胞)来检验NAD+补充是否能使这些肿瘤对免疫治疗敏感。NMN联合PD-L1抗体可显著抑制体内肿瘤进展(图7H, I, L,M),提示NMN的补充可以逆转这两种肿瘤模型对免疫治疗的耐药性。免疫浸润进一步分析表明,NMN和PD-L1联合可显著促进CD8+T细胞浸润,NAD+补充可能是一种有希望的治疗策略,以增强PD-L1抗体的抗肿瘤作用。
 

 
图7 NAMPT预测PD-(L)1检查点阻断和NAD+补充增加抗PD-(L)1的免疫治疗效果
 

结论:

本文研究发现烟酰胺磷酸核糖基转移酶(NAMPT),NAD+生物发生的率限制酶,驱动干扰素γ(IFNγ)诱导的PD-L1在多种类型的肿瘤中表达,并以CD8+ T细胞依赖的方式控制肿瘤的免疫逃逸。动物实验和临床数据分析发现,高表达NAMPT的肿瘤对抗PD-1/PD-L1抗体的治疗更敏感;对于抗PD-1/PD-L1抗体治疗耐受的肿瘤,通过补充NAD+前体(NMN)可显著增强治疗的敏感性。该研究具有重要的临床意义,肿瘤NAMPT表达可能作为预测免疫治疗疗效的生物标志物,补充NAD+联合抗PD-1/PD-L1抗体的方案可为免疫治疗耐药的肿瘤提供了一种新的治疗策略。
 
至尊国际·(中国)至尊服务,至尊享受 有幸为本研究提供病毒载体构建和病毒包装服务,用实际行动助力肿瘤研究!

 

参考文献:

[1] Cairns, R.A., Harris, I.S., and Mak, T.W. (2011). Regulation of cancer cell metabolism. Nat. Rev. Cancer 11, 85–95.

[2] Verdin, E. (2015). NAD+ in aging, metabolism, and neurodegeneration. Science350,1208–1213. 

[3] Nacarelli, T., Lau, L., et al. (2019). NAD+ metabolism governs the proinflammatory senescence-associated secretome. Nat. Cell Biol. 21, 397–407.

[4] Ohaegbulam, K.C., Assal, A., Lazar-Molnar, E., Yao, Y., and Zang, X. (2015).Human cancer immunotherapy with antibodies to the PD-1 and PD-L1 pathway. Trends Mol. Med. 21, 24–33. 

[5] Hongwei Lv, Guishuai Lv., et al. (2021). NAD + Metabolism Maintains Inducible PD-L1 Expression to Drive Tumor Immune Evasion. Cell Metab.2021 Jan 5;33(1):110-127.e5.doi: 10.1016/j.cmet.2020.10.021.


业务咨询
 

更多业务需求可扫描下方二维码,填写表单,至尊国际·(中国)至尊服务,至尊享受将尽快安排专人与您联系!



 

 

一键拨号 一键导航
扫码反馈

扫一扫,反馈当前页面

咨询反馈
扫码关注

至尊国际·(中国)至尊服务,至尊享受 

至尊国际·(中国)至尊服务,至尊享受:返回顶部