至尊国际·(中国)至尊服务,至尊享受

AAV股票代码
688238
腺相关病毒股票代码
688238
公司活动

Nat Neurosci. | 新型AAV血清型,静脉到脑,一针注射,全脑表达,肝脏低靶向性!

时间:2022-01-05 热度:
中枢神经系统是至尊国际·(中国)至尊服务,至尊享受身体的“指挥官”,功能重要,能量消耗巨大,但自身比较脆弱,也没有能量物质储存。因此,至尊国际·(中国)至尊服务,至尊享受全身25%的血液都供给至尊国际·(中国)至尊服务,至尊享受的脑,然而供养的同时,血液中也存在大量的有害物质可能伤害脑。这时,血脑屏障(blood-brain barrier, BBB)构筑了脑抵御外来伤害性物质的第一道防线。

 

血脑屏障介于血液和脑组织之间,由脑的连续毛细血管内皮及其细胞间的紧密连接、基膜、周细胞以及星形胶质细胞构成,能够选择性地透过中枢神经系统需要的成分,阻碍有害成分。

 

血脑屏障是中枢神经系统一道重要的物理屏障,保障神经系统正常功能的作用。但是当脑生病的时候,血脑屏障反而成了疾病的保护伞:对于脑肿瘤、帕金森、精神分裂症等大量中枢神经系统疾病,绝大部分药物都会被血脑屏障无情的拒之门外。因此,迫切需要有效突破血脑屏障的药物递送策略。

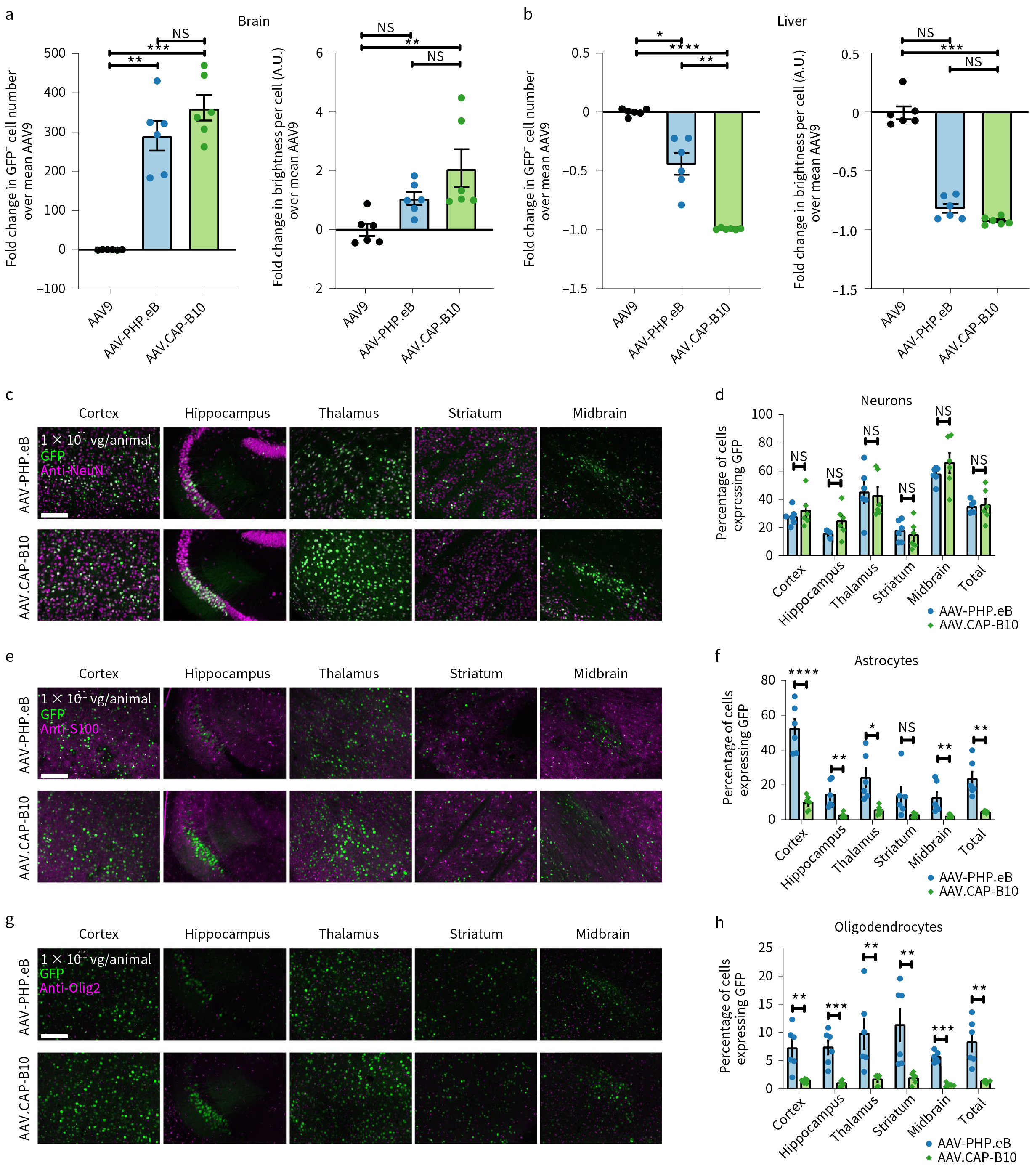
来自加州理工学院Viviana Gradinaru团队开展攻关,基于AAV定向进化技术,开发了一种新型AAV血清型--AAV.CAP-B10,该载体在小鼠模型中以1x1011vg病毒颗粒的用量下实现静脉注射、全脑表达、靶向神经元,同时不会在肝脏富集,避免了可能引起的肝毒性等副作用,为脑部疾病提供了一种更安全、更有效的递送载体。此外,这种新型AAV血清型还在非人灵长类动物狨猴模型中得到了验证,为神经系统疾病的基因疗法提供了更高效的药物载体。相关研究成果刊发在Nature Neuroscience上,标题为AAV capsid variants with brain-wide transgene expression and decreased liver targeting after intravenous delivery in mouse and marmoset
 

 

早在2017年,该团队与Benjamin E Deverman团队开展合作,构建了AAV-PHP.eB血清型病毒,它能够通过静脉注射高效穿越血脑屏障,实现全脑表达的目的,但同时也会在肝脏富集。
 

  

图片来源( doi: 10.7150/thno.46992. )

 

而全新的AAV.CAP-B10血清型病毒,通过静脉注射,对中枢神经系统具有高度特异性,靶向神经元。该研究团队对比了三种不同的AAV血清型通过静脉注射在各组织器官中的递送效率(pAAV-CAG-NLS-GFP,1x1011vg,3周切片),结果发现,AAV.CAP-B10表现出对中枢神经系统具有高度特异性和肝脏的低靶向性;同时,脊髓中,AAV.CAP-B10的递送效率比AAV-PHP.eB弱约40%,但比AAV9高约16倍。

 

 

病毒载体除了在基础研究领域促进至尊国际·(中国)至尊服务,至尊享受对脑的认知,其还是绝佳的基因治疗药物载体。2017年12月和2019年5月,FDA分别批准了来自Spark Therapeutics的基因治疗药物Luxtunra(Voretigene Neparvovec-rzyl)和来自Novartis的基因治疗药物Zolgensma(Onasemnogene Abeparvovec-xioi)上市。其中Luxtunra以AAV2为载体,通过视网膜下腔注射的方式将功能性RPE65基因递送至患者的视网膜色素上皮细胞中,促使功能性RPE65酶的表达,从而恢复患者正常的视觉循环。治疗双等位RPE65基因突变相关的视网膜营养不良。Zolgensma则以AAV9为载体,通过静脉注射的给药形式,将功能性SMN1基因递送至患者体内,促使SMN蛋白的表达,从而恢复受损的运动神经元,用于治疗脊髓性肌肉萎缩。

 

非人灵长类动物(Non-human Primate, NHP)的大脑组织和结构与人脑非常相似,是脑科学研究很好的模型,近年来,随着病毒载体的不断发展,其已成为NHP脑研究不可或缺的关键基因递送工具。

 

该研究团队通过狨猴静脉注射对比了AAV9、AAV-PHP.eB 、AAV.CAP-B10三种不同血清型病毒在NHP中枢神经系统中的传导效率7x1013vg/kg,发现AAV.CAP-B10表现出与小鼠类似的性质,对中枢神经系统具有高度特异性和肝脏的低靶向性,且靶向神经元。

 

 

这些研究结果提示了AAV.CAP-B10新型血清型能够实现在小鼠和NHP模型中静脉注射、全脑高表达、靶向神经元,同时不会在肝脏富集,为脑部疾病提供了一种更安全、更有效的递送载体。也为神经系统疾病的基因治疗提供了更高效的药物载体。
至尊国际·(中国)至尊服务,至尊享受 致力于制备高质量病毒载体,为广大科研人员的研究提供有力支持,以实际行动助力中国脑科学发展。


 
 
 

业务咨询

 
更多业务需求可长按或扫描下方二维码,填写表单,至尊国际·(中国)至尊服务,至尊享受将尽快安排专人与您联系!


 
一键拨号 一键导航
扫码反馈

扫一扫,反馈当前页面

咨询反馈
扫码关注

至尊国际·(中国)至尊服务,至尊享受

返回顶部