【on-target】AAV感染心脏组织 | 血清型·启动子·注射用量 | 一篇就GO了!

心脏(heart)是动物循环系统中的主要器官,主要功能是推动血液流动,向器官、组织提供充足的血流量,以供应氧和各种营养物质,并带走代谢的终产物,使细胞维持正常的代谢和功能;心脏另有内分泌功能,其分泌的肽类激素可起到调节血压、尿量及人体内水平衡的作用。许多先天性和获得性心脏病的发病机制与心脏的遗传和分子程序的变化密切相关,对于这类心脏疾病的治疗,基于病毒载体的基因疗法具有很大的治疗前景。

心脏结构
重组腺相关病毒载体(recombinant Adeno-associated virus, rAAV)是表达基因序列的理想载体,具有血清型种类多样、免疫原性低、长期稳定表达基因、宿主范围广等优势,在基因功能研究和基因治疗递送载体中占据主导地位。
1、AAV血清型选择
AAV血清型种类多样,由于AAV衣壳蛋白结构不同,使其具有不同的组织亲嗜性。AAV1、AAV6、AAV8、AAV9等血清型被报道可以高效转导动物心脏,其中AAV9血清型被认为在小鼠心脏基因递送具有更强的优势;AAV6对体外分离培养的心肌细胞的转导效率更高。研究者可根据实验目的、实验设计去选择合适的病毒载体。

不同血清型感染对心脏转导效率比较(颈静脉注射1周龄小鼠,4周表达结果,PMID: 20703310)
感染效果图

至尊国际·(中国)至尊服务,至尊享受
测试AAV9血清型尾静脉注射感染心脏结果
心脏主要由心肌细胞(cardiomyocytes, CM)组成,理想的心脏基因疗法载体需要高效转导心肌细胞,心肌也是横纹肌的一种。MyoAAV1A血清型可以通过系统注射途径实现高效、特异转导横纹肌。

至尊国际·(中国)至尊服务,至尊享受
测试MyoAAV1A血清型尾静脉注射感染横纹肌(心肌切片结果)
至尊国际·(中国)至尊服务,至尊享受
可提供AAV1-9、MyoAAV1A等几十种AAV血清型病毒包装服务。
2、启动子选择
心脏中的主要细胞类型为心肌细胞(cardiomyocytes, CM),此外还包括成纤维细胞(fibroblasts, FB),内皮细胞(endothelial cells, EC),周细胞(pericytes, PC),免疫细胞( immune),脂肪细胞(adipocytes, Adip)和神经元(neuronal cells, NC)等。因此,在心脏基因递送时高效特异地靶向心肌细胞尤为重要,目前,对于心肌细胞的特异性感染可以借助心肌细胞特异性启动子—cTnT(肌钙蛋白,cardiac troponin T)实现。

至尊国际·(中国)至尊服务,至尊享受
测试cTnT启动子尾静脉注射感染心肌细胞结果
至尊国际·(中国)至尊服务,至尊享受
可提供CBh、CAG、CMV、EF1a等广泛表达启动子,亦可提供靶向心肌细胞的cTnT特异性启动子,帮助您构建高效、特异性靶向心脏的rAAV载体。
心血管领域研究利器
至尊国际·(中国)至尊服务,至尊享受 重磅推出AAV-Heart系统,可以通过尾静脉注射高效特异靶向心脏

3、注射方式及注射剂量
靶向心脏的基因递送方式包括心肌定点注射、静脉注射、冠状动脉注射、皮下注射等,目前针对小鼠心脏基因递送常用的注射方式主要为心肌定点注射和尾静脉注射。
几种常见注射方式比较

表中注射用量为成年小鼠注射剂量。

基于rAAV载体的心脏基因递送方式(PMID: 21792180)。(a) 静脉注射(Systemic venous delivery);(b)冠状动脉注射(coronary delivery);(c)心肌定点注射(Intramyocardial delivery)
4、应用案例
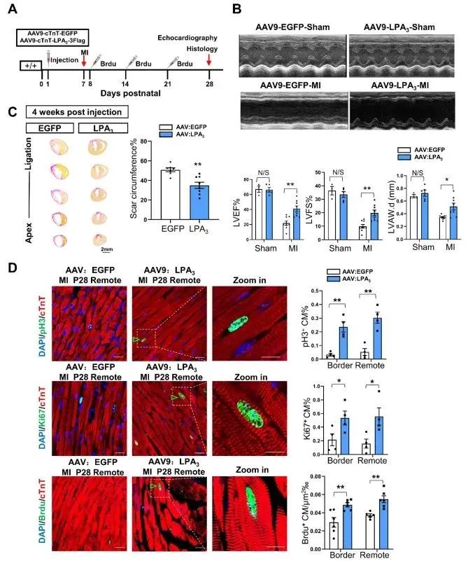
借助rAAV载体携带cTnT启动子通过尾静脉注射可特异性感染心肌细胞,揭示了LPA3介导的LPA信号通路对早期心肌细胞增殖调控的作用机制。(详情请点击)

AAV感染心脏(PMID: 35673578)
|
病毒产品 |
AAV9-cTnT-3Flag-LPA3 |
|
实验动物 |
新生鼠、成年鼠 |
|
注射方式 |
背部皮下注射-新生鼠;心肌定点-成年鼠 |
|
感染部位 |
心脏 |
|
病毒用量 |
1E+11vg,10 μL-新生鼠;20μL-成年鼠 |
|
检测时间 |
>2周 |
借助rAAV-DIO载体配合Col1a2-CreERT鼠通过颈静脉注射可感染心脏成纤维细胞,实现对心脏病的机制研究。

AAV感染心脏(PMID: 35673578)
|
病毒产品 |
pAAV-CGB-DIO-Wnt4-miR30shRNA-WPRE,pAAV-CMV-DIO-Wnt4-3xFLAG-WPRE |
|
实验动物 |
Col1a2-CreERT鼠 |
|
注射方式 |
颈静脉注射 |
|
感染部位 |
心脏 |
|
病毒用量 |
100 μL,1E+11vg |
|
检测时间 |
>2周 |
参考文献
[1] PMID: 32146862
[2] PMID: 20703310
[3] PMID: 21792180
[4] PMID: 34076247
[5] PMID: 33042260
[6] PMID: 35673578
[7] PMID: 28169951
[8] PMID: 28726495
[9] PMID: 32379579
[10] DOI://doi.org/10.1038/s41586-020-2797-4

扫一扫,反馈当前页面
至尊国际·(中国)至尊服务,至尊享受